返回首页
当前位置: 主页 > 其他教程 > 输入法教程 >

实现高效录入 改用云输入法

时间:2025-02-14 09:06来源:Office教程学习网 www.office68.com编辑:麦田守望者

如果要问你上网录入汉字,用哪种输入法最好,也许你会说搜狗输入法或QQ拼音输入法。那么,我告诉你只说对了一半,搜狗云输入或QQ云输入更准确高效。不信咱就试试!

一款好的汉字输入法,最实用的核心功能莫过于其精准的输入结果,如果重码过多需要选择或输出的词语不达意,就不能体现这种输入法的优势。除了安装的麻烦之外,本地输入法所用本地词库的局限是影响本地输入法效率的最大瓶颈。借助于庞大的网络语料库的云输入法,恰恰具备更加精准的特性,可大大提高输入的识别率,必将成为云时代的新宠。目前比较优秀的云输入法有搜狗拼音云输入法和QQ拼音云输入法,习惯于用这两款输入法的用户可分别随我来转入云输入法一试。

小提示:小试搜狗云输入法

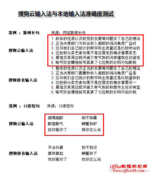
搜狗宣称:搜狗云输入法的优点是跨平台免安装,能访问网页的地方就能使用该输入法;依托搜狗拼音强大的云端服务器语料库,长句输入的准确性极高。果真如此吗?笔者随即选择了两组语料,分别在搜狗本地输入法和搜狗云输入法中做了一个测试,结果如图1所示。

1314asw-bzsrflrgjz-1

再通过对搜狗云输入法与其他几款主流本地输入法进行测试,显示该输入法的长句输入准确度远远高于本地拼音输入法(包括搜狗自己的本地输入法)。限于篇幅未列出全部测试图表。

那么,如此神奇高效的输入法,如何使用呢?虽然在浏览器中使用搜狗云输入法不用安装任何输入法工具软件,但是,由于网络浏览器的多样性,因此在不同种类的浏览器中使用云输入法的方法略有不同。下面以主流的IE内核浏览器、Chrome、Firefox等三种浏览器为例来说明具体的使用方法。

IE内核浏览器搜狗云输入

首先,在自己的浏览器收藏夹内收藏一个网址搜狗云的网址http://pinyin.sogou.com/cloud/,以便于随时轻松调用云输入法。具体方法是在该搜狗云输入页面中,用鼠标右键点击搜狗云按钮,选择右键菜单中的“复制链接地址”(图2),然后手动添加书签:名称填写“启用搜狗云输入法”,地址粘贴复制的内容。或者也可以直接将搜狗云输入法按钮拖到浏览器的书签栏实现收藏。

1314asw-bzsrflrgjz-2

注意,部分浏览器在启用搜狗云输入法操作中可能给出不安全的警告,请点击相应按钮允许通过。

今后通过网络浏览器浏览在某个页面交互需要输入汉字时,点击浏览器收藏栏中的“启用搜狗云输入法”链接,该网页的右下角就会浮出搜狗云输入法的状态栏图标(图3),这时就可以在该页面中使用云输入法输入汉字或其他符号了。状态的切换与我们在使用普通搜狗拼音输入法时候一样,点击状态条上的按钮即可。

1314asw-bzsrflrgjz-3

◆小提示:

使用搜狗云输入法时,如果客户端电脑中已经安装了其他中文输入法,需要保持客户端输入法在英文键盘输入状态。

Chrome浏览器搜狗云输入

要在谷歌Chrome浏览器中使用搜狗云输入法。需要先定位到http://pinyin.sogou.com/cloud/plugins_chrome.html页面,点击页面左侧的绿色“立即安装”按钮(图4),Chrome会在页面左下方弹出扩展功能安装提示请求,这时请点击“继续”。

1314asw-bzsrflrgjz-4

接下来,页面会弹出云输入法安装提示,点击“安装”,稍候片刻,窗口右上角提示安装完毕,这时即可看到Chrome云输入法的启用/关闭图标。

◆小提示:

Chrome安装搜狗云输入插件后,若首次使用不能呼出云输入法界面,请刷新一下页面即可。使用过程中,左键点击Chrome状态栏按钮或者按快捷键Ctrl+Alt+Y即可关闭/启用云输入法;安装插件后,便可以在Chrome所有页面上保持同步(包括启用/关闭状态、中英文和全角半角状态)。

Firefox浏览器搜狗云输入

Firefox浏览器使用搜狗云输入也需要安装插件。Firefox云输入法插件安装需要在Firefox浏览器中访问:http://pinyin.sogou.com/cloud/。

安装Firefox云输入法插件后,同样可用左键点击Firefox状态栏按钮或者按Ctrl+Alt+Y快捷键组合启用或关闭搜狗云输入法(图5)。

1314asw-bzsrflrgjz-5

使用收藏夹启用云输入法的方式,比较麻烦的一点就是每个新打开的页面没有自动调用云输入法,需重新启用。Firefox插件解决了这个问题,安装插件后,便可以在Firefox所有页面上保持状态同步(包括启用/关闭状态、中英文状和全角半角状态)。

Firefox浏览器默认支持在Firefox搜索栏和查找栏启用云输入法。右键点击Firefox状态栏的云输入法按钮即可打开选项,可以选择是否在“地址栏”“搜索栏”“查找栏”三个位置调用云输入法。

拼音高手选择QQ云输入法

对于习惯于使用QQ拼音的用户,或者是拼音录入的高手来说,可以使用QQ云输入法。拼音高手最拿手的当然是双拼输入法,但搜狗云输入法目前不能提供给他们这个选择。这时,QQ云输入法便成了他们的不二选择(http://py.qq.com/web/)。QQ云输入法不但支持简拼输入汉字,还支持选择和自定义双拼编码来实现高效输入,是拼音输入法高级用户的首选云输入法(图6)。

1314asw-bzsrflrgjz-6

QQ云输入法的使用方法和搜狗云输入法类似,用复制粘贴或拖动的办法将该输入法快捷方式设置到收藏夹中调用即可。双拼等输入法的高级设置与普通QQ拼音输入法类似,可以点击设置按钮进行设置。

QQ云输入法现在可以应用于所有主流浏览器上,如IE、Firefox、Opera 、Safari、Chrome等,包括一些为智能手机设计的移动高级浏览器也可使用该输入法。

------分隔线----------------------------
标签(Tag):云输入法
------分隔线----------------------------
推荐内容
猜你感兴趣