|
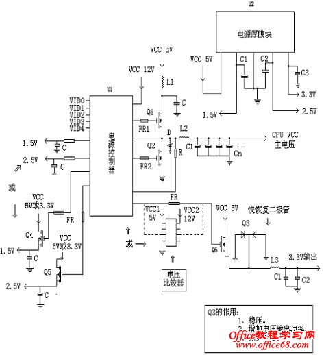
本文一共三个部分:CPU主供电电路构成、CPU单相供电电路的工作原理(以HIP6021电源IC为例)、CPU单相供电电路维修流程详解。感谢深圳红警电脑维修培训学校提供技术资料对本文的支持。 供电电路大致构成CPU主供电是CPU工作的一个重要条件,大多由电源IC、场效应管、电感线圈、电容等组成,有时会再加入稳压二极管、三极管组成CPU主供电路。 电脑主板主板通电后,电源IC(又叫PWM Control)开始工作,发出脉冲信号,使得两个场效应管轮流导通,当负载两端的电压VCORE(如CPU需要的电压)要降低时,通过MosfET场效应管的开关作用,外部电源对L2电感进行充电并达到所需的额定电压。
当负载两端的电压升高时,通过MosfET场效应管的开关作用,外部电源供电断开,电感L2释放出刚才充入的能量,这时的L2电感就变成了电源继续对负载供电。随着L2电感上存储能量的消耗,负载两端的电压开始逐渐降低,外部电源通过MosfET场效应管的开关作用又要充电。依此类推在不断地充电和放电的过程中就行成了一种稳定的电压,永远使负载两端的电压不会升高也不会降低。供电图如下:
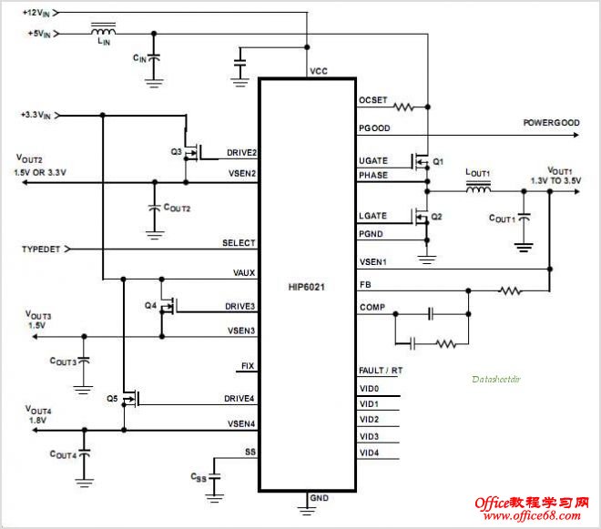
注:此电路为Pentium Ⅲ以前主板常采用,一般输出CPU核心供电2.0V,外核供电2.5V,内核供电1.5V,内存3.3V(也有北桥、南桥通过这种方式供电)。 电路工作原理CPU单相供电电路工作原理详解:ATX5V经过Lin加到Q1的D极,12V功过电容滤波直接加到HIP3021的Vcc,此时HIP3021开始工作,通过内部振荡电路产生矩形波信号经UGATE和LGATE分别输出控制Q1和Q2的G极;当Q1接到控制信号后导通,并向电感Lout1充电,当Lout1充电达到额定电压2V左右(不同档次的CPU不一样)时Q1截止,Q2导通,电感Lout1放电输出向CPU核心电压供电。
当Lout1电感放电低于2V时,Q2截止,Q1导通再次给电感充电;通过Q1和Q2轮流导通控制Lout1输出一个恒定的电压供给CPU。当我们插上CPU时,VID0-VID4识别到CPU内部电平设置,通过HIP6021内部A/D数模转换,再通过比较器比较控制Q1和Q2的占空比,从而调整输出适合CPU正常工作的电压。 POWERGOOD为电源信号,当CPU供电正常时此信号发出CPU开始工作。 FB为反馈信号,反馈电路监控输出电压和电流是否超出额定值,IC通过反馈电路反馈回来的信号调整内部控制电路,控制Q1和Q2的占空比,始终保持输出恒定的电压和电流供给CPU。 维修流程故障的第一表现为:CPU核心电压(Vcore)不正常。而这有两种情况: 第一是:CPU核心电压偏高或偏低:
第二种是:无供电
经验提示:一般内核1.5V和外核2.5V不正常大多为输出此电压的场效应管或稳压管损坏。 |


